生态学专业本科生培养方案(专业代码:071004)
一、专业简介
万象城体育awcsport生态学本科专业成立于2003年,具有自治区级实验教学示范中心、生物标本馆和“普通生态学”等6门自治区级精品课程。拥有动物学自治区重点学科、遥感与地理信息系统重点实验室、生物多样性保护与可持续利用重点实验室(培育)等自治区重点实验室,生物标本馆为内蒙古自治区科普示范基地,现拥有生态学一级学科硕士学位授权点,主要培养方向:恢复生态学、动物生态学、植物生态学。
本专业在办学过程中不断深化改革,结合国家及自治区生态文明建设需求,积极探索创新,注重学生实践能力培养,具有一定的区位和优势。师资队伍结构合理、学历水平高,92%具有博士学位,72%具有高级职称。截至2020年本专业已培养毕业生500余人。
二、培养目标
(一)目标总述
以立德树人为根本任务,立足内蒙古,面向全国,培养德、智、体、美、劳全面发展,具有良好的科学素养、人文修养和生态文明意识,系统地掌握生态学专业理论和知识,具有开展生态学试验和野外实践的技能。能在环境与生态保护相关的企、事业单位或教育部门从事科研、教学、技术开发等工作的生态学专门人才。
(二)目标内涵
学生在毕业后五年左右实现以下目标:
目标1:热爱祖国,拥护中国共产党的领导,践行社会主义核心价值观;具有社会责任感、法治意识、职业道德修养;具备一定的人文素养和艺术修养、生态文明情怀和现代意识;具备良好的科学素养和求实创新意识;具有良好的身体素质和心理素质。
目标2:具有扎实的数学、物理、化学的学科基础,掌握现代生态学理论知识、实验技能和野外研究方法;熟悉国家生态环境保护、自然资源利用、可持续发展等有关政策、法规;了解国内外生态学发展前沿、应用前景和最新动态;掌握与生态学密切相关的生物学、环境科学、地学等的一般原理和知识;能够熟练运用国家通用语言进行资料查询、文献检索、论文撰写,及运用现代化信息技术获取相关信息的基本方法;掌握一门外国语,有较强的阅读能力、一定的听说能力和初步的写作能力;具有综合运用所掌握的理论知识和技能从事生态学及其相关领域的技术研发、科学研究和相关教学的能力。
目标3:树立终身学习理念,熟悉专业发展核心内容,制订专业学习与职业发展规划;具有创新意识、批判性思维和可持续发展理念,具有适应社会需求、继续深造的潜能;具有国际视野,了解国外生态学发展动态,提升服务于国家生态文明建设的能力。
三、毕业要求
(一)专业毕业要求:通过专业学习,毕业生应获得以下几个方面的知识、能力和素质。
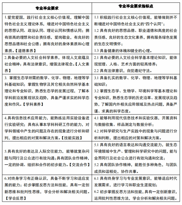
1.道德素养
爱党爱国,践行社会主义核心价值观,理解中国特色社会主义理论体系,增进对中国特色社会主义的思想认同、政治认同、理论认同和情感认同;拥有崇高的理想和社会责任感,爱岗敬业,有良好的思想品德和社会公德;拥有良好的身体素质和心理素质。
2.人文素养
具备必要的人文社会科学素养,体现人文底蕴及社会精神;具有法律意识,增强法律观念。
3.学科素养
掌握生态学所需的数学、化学、物理、地理等学科基础知识;掌握生物学及其它相关自然科学基本理论和专业知识,熟悉生态学的发展过程,了解本学科前沿发展现状及趋势,具备严谨求实的科学态度和作风。
4.技能实践
具有信息技术应用能力,能熟练运用实验设备进行实验研究;具有从事本学科科研工作的能力,对学科领域中产生的问题及存在的现象进行分析和研判,提出相应的对策和解决方案。
5.交流合作
具有良好的表达及人际交往能力,能够就复杂问题与同行及公众进行有效沟通;具有团队合作精神,一定的协调、组织和合作的初步能力。
6.学会反思
对终身学习有正确认识,具备不断学习和适应发展的能力;初步掌握反思方法和技能,具有一定创新思维和批判性思维,学会分析和解决相关问题。
(二)专业毕业要求对培养目标支撑的矩阵表(用√在表中相应位置标注)

(三)专业毕业要求及其指标点
